Admissions Enquiry

Mandatory Disclosure

Mandatory Disclosure

Mandatory Disclosure

1. Name of the Institution


Name of the Institution Sri Ganesh College of Engineering and Technology
Address of the Institution Keelparikalpattu Road, Keelparikalpattu, Mullodai, Manapet Post, Bahour, Puducherry – 607 402.
City & Pin code Puducherry, 607 402.
State /UT Puducherry
Longitude & Latitude 11.793104803792655,79.76347495047517
Phone Number 94425 92327 / 89033 70837
Office hours at the Institution 9.00 am to 4.15 pm
Academic hours at the Institution 9.00 am to 4.15 pm
Email mail@sgcet.com
Website www.sgcet.org
Type of Institution Private-Self Financed
Category (1) of the Institution Non-minority
Category (2) of the Institution Co-Education


2. Name and address of the Trust/Society/Company and the Trustees


Name of the Trust/Society/Company Sri Ganesh Educational Trust
Type of the organization Trust
Address of the organization 368, II Floor, Anna Salai, Puducherry–605 001.
Email sriganeshedutrust@yahoo.com
Registration Number & date  666 / 2007
Website of the organization www.sgcet.org

List of Trust Members


Sl.No Name Designation Address
1 S. SELVMANI Chairman No.8, Zemindar Garden, S.V. Patel Salai,
Pondicherry – 605 012.
2 S. VIKNESH Secretary
3 S. THILLAIKARASI Member
4 D. PREMA Member


3. Name and Address of the Principal/Director


Name of Principal Dr. N. Gobu
Exact Designation Principal
Phone Number 8148767993
Email principal@sgcet.com
Highest Degree Ph. D.
Field of Specialization Mechanical Engineering


4. Name of the affiliating University


Name of the affiliating University Pondicherry University, Puducherry.
Address R.V.Nagar, Kalapet, Puducherry – 605014.
Website www.pondiuni.edu.in
Latest affiliation Period 2024-25


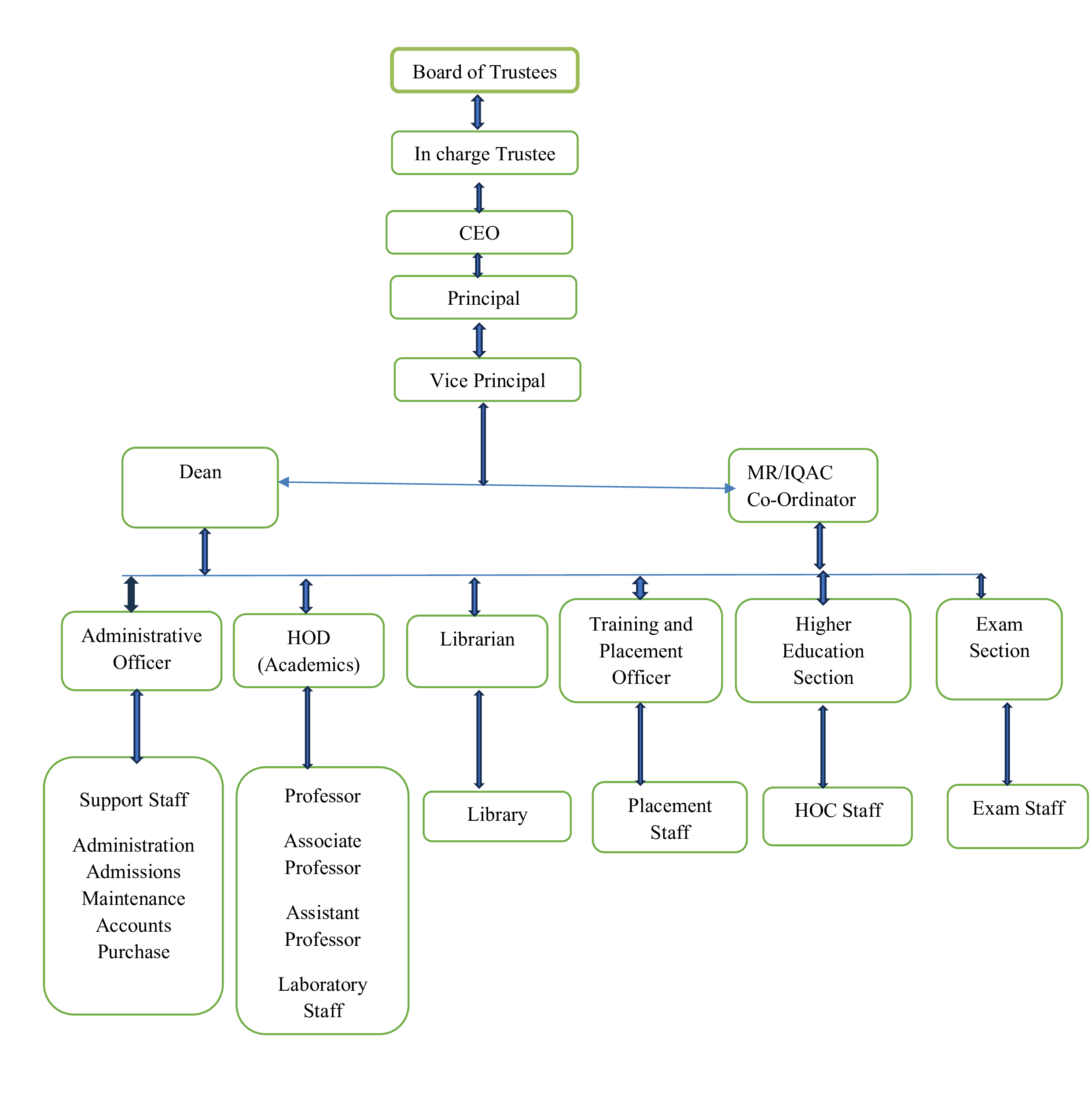
Organization Chart





5. Governance


Examination Committee

Sl.No Name of the committee member Designation Category
1. Dr. M. KARUNAKARAN Associate Professor/Mech Coordinator
2. Dr. K. R. SUGAVANAM Associate Professor/EEE Member
3. Mrs. M. SURYA Assistant Professor/ECE Member
4. Mr. R. SENTHILARASU Associate Professor /CSE Member
5. Dr.R.RAJESH Associate Professor /H&S Member

Internal Examination Committee

Sl.No Name of the committee member Designation Category
1. Dr. M. SATHEESH Associate Professor /Mech Coordinator
2. Mrs. P. SUGANYA Assistant Professor/EEE Member
3. Mr. V. GUNALAN Assistant Professor/CSE Member
4. Mrs. D. DHANALAKSHMI Assistant Professor/ECE Member
5. Mr. J. RANGARAJAN Assistant Professor/AI&DS Member
6. Mrs. KALAIVANY Associate Professor/IOT Member

Planning and Evaluation Committee

Sl.No Name of the committee member Designation Category
1. Dr. K. R. SUGAVANAM Associate Professor/EEE Coordinator
2. Mr. K. MANIKANDAN Associate Professor/Mech Member
3. Dr. P. ANANTHI Assistant Professor/H&S Member
4. Mr. S. ANANDHAN Assistant Professor/CSE Member
5. Mrs. R. PRATHEBA Assistant Professor/ECE Member
6. Mr. G. GAVASKAR Assistant Professor/H&S Member

Organizational Processes


Nature and Extent of involvement of Faculty and students in academic affairs/improvements An Academic audit committee is constituted and the academic activities are well planned, monitored and the feedback is obtained from students. The academic activities for each semester are planned well in advance and an academic calendar and activity planner is prepared and shared among the students and the faculty members. The class student suggestions are obtained by the regular conduct of class committee meetings, mentor counseling, and feedback process.
Mechanism/ Norms and Procedure for democratic/ good Governance   The organization has the power disseminated at various levels which ensures democracy.
The HoDs are given due autonomy regarding the governance of their departments while maintaining well defined norms and standard practices across the institution.
Student feedback mechanism on Institutional Governance/ faculty Performance A Class committee is constituted with a faculty member as a chairperson who is not handling the particular class. The principal is also a part of the class committee. The chairperson is given the responsibility of coordinating the meeting and ensuring that the students provide free and fair feedback.
A proforma consisting of important parameters pertaining to the teaching learning process has been designed for the purpose of collecting students’ feedback and the student feedback is collected via a special application called SAIL
The responses after the Electronic Data Processing are analyzed by the HoDs and the Principal. The feedback is communicated to the faculty members concerned wherever necessary, for their improvement.
  Students’ feedback on value-added Programme conducted (for example guest lectures, seminars, employability camp, etc.) is obtained at the end of the programme by distributing questionnaires on the event.
  The inputs are communicated to the faculty members through HoD by the Principal for suitable improvements. The inference is discussed with the faculty members during the annual faculty appraisal.
  Grievance Redressal Mechanism for Faculty, staff and students There is a Grievance Redressal Committee, which is functioning to look into the grievances of the students, teaching and non-teaching staff.

Grievances Redressal Committee

Sl.No Name of the committee member Designation Category
1. Dr. M. Karunakaran Associate Professor /Mech Coordinator
2. Dr. K. R. Sugavanam Assistant Professor/EEE Member
3. Mr. K. Manikandan Assistant Professor/Mech Member
4. Mr. V. Gunalan Assistant Professor/CSE Member
5. Mrs. S. Anbu Assistant Professor/IOT Member
6. Ms. A. Lourdu Ancl Flora Assistant Professor/S&H Member

Student Feedback on Institutional Governance/Faculty performance

Student feedback is collected systematically through the online mode on an average of two times each semester on different aspects of faculty performance. Feedback form link:

https:// https://sgcet.org/engineering/e_grievence.php

Grievance Redressal mechanism for Faculty, Staff and Students

To redress the individual and collective grievances of the students and the staff at SGCET, a grievance redressal mechanism has been devised. An informal grievance redressal system was previously in place under the direct supervision of the Principal and the Managing Director of the institution. However, a formal system was put in place with the provision of suggestion boxes to address the lodged grievances and judge each one through its merit. This also includes matters of harassment or bullying. Anyone with grievance may also approach the department members in person directly or consult with the Officer in-Charge of the Students’ Grievance Cell. However, aggrieved persons who are unwilling to appear directly could use the letterbox/suggestion box of the Grievance Cell at the Administrative Block.

The Grievances may broadly include the following complaints of the aggrieved students

  • Academic
  • Non-Academic
  • Grievance related to Assessment
  • Grievance related to Victimization
  • Grievance related to Attendance
  • Grievance related to charging of fees
  • Grievance regarding conducting of Examinations
  • Harassment by colleague students or the teachers etc.

There will be Grievance Redressal Committees at the Department/Institutes/central level to deal with the grievances of the students and staff.

a. Department grievance committee will be as under:

  • Head of the Department - Chairman
  • Up to 1 faculty to be nominated by the Head of Department

b. Institute Level Grievance Committee will be as under:

  • Senior faculty - Chairman
  • Up to 1 senior faculty to be appointed by the Head of Institute as members This committee is responsible for all the grievances directly related to the academic and administrative complaints at the institution. Additionally, the committee will also adjudicate appeals filed by a student against the decision of the Department-level Committee for the same purpose.

c. Central Grievance Redressal Committee will be as under:

  • Principal
  • Convener of the Faculty concerned
  • Senior Professor

This central committee is responsible for all the grievances directly related to the academic and administrative complaints at the institution. Additionally, the committee will also adjudicate appeals filed by a student against the decisions of the Institution-level Committee.

Procedure for Redressal of Grievances


  • An aggrieved student who has the Grievance or Grievances at the Department level shall make an application first to the HOD. The Head of the Department after verifying the facts will try to redress the grievance within a reasonable time.
  • If the student is not satisfied with the verdict or solution of the HOD, then the same should be placed before the Department level committee.
  • If the student is not satisfied with the decision of Department committee, he/she can submit an appeal to the Institute level grievance committee within a week from the date of the receipt of the reply from the Department level committee. The convenor of Institute grievance committee, after verifying the facts and the papers concerned and conducting one or more discussions with the Chairman of the Department committee will place the matter before the Institute level committee which shall either endorse the decision of the Department level committee or shall pass appropriate order in the best possible manner within reasonable time.
  • If the student is further dissatisfied with the Redressal offered by the Institute level committee and feel that his/her Grievance is not redressed appropriately, he/she can submit an appeal to the Central Grievance Redressal Committee within a week from the date of receipt of decision with the relevant details. While dealing with the complaint the committee at all levels will observe law of natural justice and hear the complainant and concerned people. While passing an order on any Grievance at any level the relevant provisions of Act/Regulations should be kept in mind and no such order should be passed in contradiction of the same. The student will submit the application of Grievance or appeal to the Institute level committee or Central Grievance Redressal committee, as the case may be, through the Head of Department and Head of Institute concerned.

Establishment of Anti-Ragging Committee:


Every year Anti-Ragging Committee is formulated with faculty and student members from all years. The current academic year committee has the following members.


Sl. No Name of the committee member Designation Mobile No
1. Dr. N. Gopu Principal/Chairperson 8148767993
2. Dr. K. R. Sugavanam Associate Professor 8610543991
3. Dr. V. Kalaiarasan Associate Professor 7904328173
4. Ms. M. Surya Assistant Professor 8695830214
5. Mrs. P. Suganya Assistant Professor 8098184336
6. Ms. V. Prasannya Assistant Professor 6369887079

The students may feel free to put-up a grievance in writing and drop it in the suggestion boxes,

  • Which are available in each block. The grievance can be submitted by anybody with all the details attaching the necessary documentation. The grievance is only mentioned and identity is not given some times. Such anonymous grievances are also considered by the committee.
  • The Grievances redressal committee will act upon those cases which have been forwarded along with the supporting documents.
  • The Grievances redressal committee ensures solution for any grievance within a stipulated time limit.

Establishment of Internal Complaint Committee:


  • The Women’s Grievance & Empowerment Cell which is also called Internal Complaints Committee (ICC) was reconstituted.
  • The committee is required to review periodically the empowerment & awareness programmes of women faculty, staff and girl students of the college for enhancing their role adopting specific strategies in achieving upward mobility.
  • The committee is also required to redress the grievances of the women faculty, staff and girl students of the college by analyzing, scrutinizing and making proper enquiries. Periodically, the reports shall be submitted to the Principal/Management for his/their perusal and to initiate necessary action.
Sl. No Name of the committee member Profession Designation Mobile No
1. Dr. N. Gopu Chairperson Principal/Professor 8148767993
2. Dr. M. Karunakaran Member Associate 9894621196
3. Dr. K. R. Sugavanam Convener Professor 8148767993
4. Mrs. D. Dhanalakshmi Member Assistant Professor 8428514460
5. Ms. E. Haripriya Member Assistant Professor 9789590388
6. Mr. R. Ranjith Kumar Member Non-tech 934578424
7. Mr. Antony Member Non-tech 8220074807
8. Mr. S. Pradeep Student Student 9003757648
9. Miss. T. Dharshini Student Student 7904747492
10. Miss. T. Akshra Student Student 6380650589

The committee aims to provide a healthy environment that promotes diversity and respects every one regardless of color, religious beliefs, or cultures. While maintaining diversity of all kinds, it also commits to ensuring protection of everyone including minorities and acting as per the provisions of constitution of India in such matters.


Establishment of committee for SC/ST:


The college also counsel and guide SC, ST and Minority students studying at SGCET on various issues and help them to manage both in academic and personal demands effectively.

  • To ensure provisions for an environment where all such students feel safe and secure.
  • To provide prompt counseling for any emotional emergencies arising on account of any events at the campus.
  • To provide a mechanism to redress the grievances of SC, ST and minority students, if any.
  • To ensure protection and reservation as provided in the constitution of India.
  • To arrange for special opportunities to enhance the career growth of these students such as through the Competitive Examinations Cell.
  • The SC/ ST and Minorities Cell will provide comprehensive preventive and proactive services to all such students enrolled for various academic programmes in the college. The goal of the cell would be to enhance the psychological wellbeing of SC/ ST and Minority students at the institution so they can take full advantage of the educational opportunities at the college. The guide lines of UGC will be adopted time to time. A committee for SC/ST is established as per the Scheduled Castes and the Scheduled Tribes (Prevention of Atrocities Act, 1989 No.33 dated 11/09/1989) as per AICTE norms. Following are the members:


Sl. No Member Designation/Department Profession Mobile No
1. Dr. N. Gopu Principal Chairperson 8148767993
2. Dr. K. R. Sugavanam Prof & HOD EEE Member 8610543991
3. Dr. V. Kalaiarasan Prof & HOD Maths Convener 7904328173
4. Mr. A. Dhyanathi Assistant Professor Member 9629998019
5. Mr. K. Ramkumar Assistant Professor Member 9159297290
6. Mr. G. Gavaskar Assistant Professor Member 8825672544
7. Dr. M. Satheesh Associate Professor Member 9597476353


Internal Quality Assurance Cell (IQAC)


The prime task of the IQAC is to develop a system for conscious, consistent, and catalytic improvement in the overall performance of institution. The IQAC is a part of the institution’s system and work towards realization of the goals of quality enhancement and sustenance. It channelizes all efforts and measures of the institution towards promoting its holistic academic excellence.

OBJECTIVES:


  • The primary aim of IQAC is:
  • To develop a system for conscious, consistent and catalytic action to improve the academic and administrative performance of the institution.
  • To promote measures for institutional functioning towards quality enhancement through internalization of quality culture and institutionalization of best practices.

STRATEGIES:


  • Ensuring timely, efficient and progressive performance of academic, administrative and financial tasks.
  • Examining the relevance and quality of academic and research programmes.
  • Instituting equitable access to and affordability of academic programmes for various sections of society.
  • Optimization and integration of modern methods of teaching and learning.
  • Evaluating the credibility of evaluation procedures.
  • Ensuring the adequacy, maintenance and functioning of the support structure and services.
  • Establishing research sharing and networking with other institutions in India and abroad.

FUNCTIONS:


  • Development and application of quality benchmarks/parameters for various academic and administrative activities of the institution.
  • Facilitating the creation of a learning environment for students in SSNCE to give quality of education and faculty maturation to adopt the required knowledge and technology for participatory teaching and learning process.
  • Arrangement for feedback response from students, parents and other stakeholders on quality related institutional processes.
  • Dissemination of information on various quality parameters of higher education.
  • Organization of inter and intra institutional workshops, seminars on quality related themes and promotion of quality circles.
  • Documentation of the various programmes / activities leading to quality improvement.
  • Acting as a nodal agency of the Institution for coordinating quality-related activities, including adoption and dissemination of best practices.
  • Development and maintenance of institutional database through MIS for the purpose of maintaining /enhancing the institutional quality.
  • Development of Quality Culture in the institution.

BENEFITS:


  • IQAC will facilitate / contribute:
  • Ensure heightened level of clarity and focus in institutional functioning towards quality enhancement.
  • Ensure internalization of the quality culture.
  • Ensure enhancement and coordination among various activities of the institution and institutionalize all good practices.
  • Provide a sound basis for decision-making to improve institutional functioning.
  • Act as a dynamic system for quality changes in Higher Educational Institutions.
  • Build an organized methodology of documentation and internal communication.
Sl. No Name of the committee member Designation Profession Mobile No
1 Dr. N. Gobu Principal Chairperson 8148767993
2 Dr. K. R. Sugavanam Associate Professor Coordinator 8610543991
3 Mr. R. Senthilarasu Associate Professor Member 9442037109
4 Dr. R. Rajesh Assistant Professor Member 8072747130
5 Ms. Kalaimathy Assistant Professor Member 9677302709
6 Mr. Babu Associate Professor Member 9941760174


Institution Industry Cell


Sl. No Member Designation Mobile No
1. Dr. N. Gopu Prof & Principal 9894621196
2. Dr. M. Karunakaran Associate Professor 9894621196
3. Dr. K. R. Sugavanam Associate Professor 8610543991
4. Mr. R. Jayavel Assistant Professor 9894678460
5. Dr. A. Suresh Poobathy Assistant Professor 9994655605
6. Mr. J. Rangarajan Assistant Professor 9943997580
7. Mr. S. SanthoshRajan Assistant Professor 7448645467


Student Counselor


Sl. No Member Designation Mobile No
1 Mr. R. Senthil Arasu Associate Professor 9442037109
2 Mr. R. Babu Assistant Professor 9941760174
3 Mr. K. Manikandan Assistant Professor 9500287546
4 Mr. M. Satheesh Assistant Professor 9597476353
5 Dr. R. Rajesh Assistant Professor 8072747130


Clubs & Cells Coordinating Committee


SL. NO NAME OF THE COMMITTEE MEMBER DESIGNATION CATEGORY
1 Dr. V. Kalaiarasan Associate Professor /Maths Coordinator
2 Mr. A. Dhyanathi Assistant Professor/H&S Member
3 Mr. K. Ramkumar Assistant Professor/Mech Member
4 Mr. G. Gavaskar Assistant Professor/CSE Member
5 Mr. R. Jayavel Assistant Professor/Mech Member
6 Dr. A. Suresh Poobathy Assistant Professor/Maths Member
7 Mr. J. Rangarajan Associate Professor/AI & DS Member


Budget Committee


Sl. No Name of the committee member Designation Category
1 Dr. M. Karunakaran Associate Professor/Mech Coordinator
2 Dr. K. R. Sugavanam Professor/EEE Member
3 Dr. V. Kalaiarasan Professor/Maths Member
4 Mr. K. Manikandan Assistant Professor/Mech Member
5 Mr. V. Gunalan Assistant Professor/CSE Member
6 Mr. S. SanthoshRajan Associate Professor/AI&DS Member
7 Mr. R. Jayavel Assistant Professor/Mech Member


6. Programmes Approved by AICTE


Sl. No Department Degree Course Intake
1 Computer Science and Engineering B.Tech. CSE 60
2 Artificial Intelligence and Data Science B.Tech. AI & DS 60
3 Electrical and Electronics Engineering B.Tech. EEE 30
4 Electronics and Communication Engineering B.Tech. ECE 60
5 Computer Science and Engineering (Internet of Things and Cyber Security including Block Chain Technology) B.Tech. IoT 60


Achievements


ACHIEVEMENT OF SPORTS NATIONAL LEVEL SNOW SHOE CHAMPIONSHIP: C. Janani and B. Pavithra Participated in national level snow shoe championship and won third place in junior category.
ALL INDIA UNIVERSITY LEVEL CROSS CUTTING RACE: C.Janani Participated in cross cutting race of all India university level.
WRESTLING COMPETITION: Sailakshan achieved gold medal in state level wrestling competition.
ALL INDIA UNIVERSITY LEVEL KABBADI COMPETITION: C. Arunraj Participated in kabbadi of all India university level competition.
ALL INDIA UNIVERSITY LEVEL HAND BALL COMPETITION: G. Niranjanadevi Participated in hand ball, of all India university level competition
STATE LEVEL CRICKET COMPETITION: Our students of cricket team participated in state level cricket match and won first place.
ACHIEVEMENT OF NSS On account of Mr. Mahatma Gandhiji birthday (oct 2) we with our NSS team students planted over 700 saplings in the area of bahour commune.
Our students conducted “Helmet Rally” at the area kirumambakkam with 50 bikes. With the support of traffic police (kirumambakkam police station).
We are very glad and grateful that more than 30 no’s of our students donated blood in all emergency cases as per the requirement in almost all the hospitals of Pondicherry.
ADOPTION OF BAHOUR VILLAGE ACHIEVEMENTS Conducted awareness programme on “compulsory education” with our NSS team. Conducted the cleanliness programme at moolanathaswammy temple, is a hindu temple dedicated to lord shiva located at bahour. Our students conducted the Awareness rally on woman Harassment, Eve teasing at kanniyakovil for the protection of the women generation. Boundeeds of students participated and made the rally grand success.


Library


Sl. No Name Of the Staff Designation
1 Mr. K. RAMANAN Senior Librarian
2 Ms. K. KALAIARASAN Assistant Librarian


Physical Director


Sl. No Name Of the Staff Designation
1 Mr. M. DEIVAKUMAR Physical Director


Placement Cell


Sl. No Name Of the Staff Designation Profession
1 Dr. K. R. SUGAVANAM Professor Placement Officer
2 Miss. A. LOURDU ANCI FLORA Assistant Professor Placement Training
3 Mrs. P. ANANTHI Assistant Professor Placement Training


7. Admission Procedure


Mention the admission test being followed, name and address of the Test Agency and its URL (website) For B. Tech, CENTAC (Centralized Admission Committee, Pondicherry University, Puducherry - 605014).
Web: www.pondiuni.edu.in


Admission Committee

SL. NO NAME OF THE COMMITTEE MEMBER DESIGNATION CATEGORY
1 Dr. V. Kalaiarasan Professor/Maths Convener
2 Dr. K. R. Sugavanam Professor Member
3 Dr. M. Karunakaran Associate Professor Member
4 Dr. A. Satheesh Professor/Mech Member
5 Dr. R. Rajesh Assistant Professor/H&S Member
6 Mr. V. Gunalan Assistant Professor/CSE Member

8. Information of Infrastructure and Other Resources Available

Number of Class Rooms and size of each 25 classrooms with the total area of 1651 Sq.m
Number of Tutorial rooms and size of each 6 rooms with the total area of 230 Sq.m
Number of Laboratories and size of each 36 labs with the total area of 2568 Sq.m
Number of Seminar Hall 2 with the total area of 266 Sq.m
Additional Workshop Available
Number of Drawing Halls with capacity of each Available
Number of Computer Centre with capacity of each 2 Computer Centers
Central Examination Facility, Number of rooms and capacity of each Available
All Weather Approach (Motorized Road) Available
Safety Provision Available
Sewage Disposal System Available
Vehicle Parking Available
Establishment of Anti - Ragging Committee Available
Establishment of SC / ST Committee Available
Establishment of Internal Complaints Committee Available
Establishment of Students Grievance Redressal Committee Available
Barrier Free Built Environment for disabled and elder persons Available
Occupancy Certificate Available
Fire and Safety Certificate Available
AICTE Approval Letters- EoA/IoA Available
Digital Payment- Financial Transactions Available
Food Safety and Standards Available
Display of course Available
Backup electric supply Available
Medical & counseling Available
Notice boards Available
Potable water supply Available
Language laboratory Available
Hostel Facilities A Separate, well-secured, Spacious, well-built and well-furnished Hostel with Indoor sports, Gymnasium is present for Girls and Boys. Medical and other facilities at Hostel are available


Discipline and Welfare Committee


Sl.No Name Of The Committee Member Designation Category
1 Dr. Balaji Assistant Professor/S&H Coordinator
2 Mr. M. Deivakumar Physical Director Member
3 Mrs. D. Dhanalakshmi Assistant Professor/ECE Member
4 Mrs. Suganya Assistant Professor/EEE Member
5 Mr. K. Manikandan Assistant Professor/Mech Member
6 Mrs. S. Santhosh Rajan Assistant Professor/CSE Member
7 Mr. J. Rangarajan Associate Professor/AI & DS Member
8 Mrs. M. Kalaivany Assistant Professor/IoT Member

Sports Committee


Sl.No Name Of The Committee Member Designation Category
1 Mr. M. Deivakumar Physical Director Coordinator
2 Dr. R. Rajesh Assistant Professor/S&H Member
3 Mr. K. Manikandan Assistant Professor/Mech Member
4 Mr. V. Gunalan Assistant Professor/CSE Member
5 Mr. M. Iyyappan Assistant Professor/EEE Member
6 Dr. A. Satheesh Associate Professor/Mech Member


9. Details of the library facilities


Participation in Resource sharing networks/consortia (like Inflibnet)

College has membership with DELNET, e-shodh shindhu, shodhganga and PONDICHERRY UNIVERSITY Library.

Library staff : 02

Timing (working day): 09:00 AM TO 05:00 PM

Saturday: 09:00 AM to 04:00 PM

Specification


1 Number of Titles 3484
2 Number of Volumes 13576
3 Total Number of Journal 60
4 National 30
5 International 30
6 Magazines 10
7 DELNET Membership Number (IM - 8473) Till to Feb 2026
8 Number of Multimedia 14
9 Reprography Available
10 Seating Capacity 150

Department wise Book Details


Sl. No Department Degree Name of Course Titles Volumes
1 ECE UG B.Tech 602 2425
2 EEE UG B.Tech 593 2228
3 CSE UG B.Tech 615 2698
4 IT UG B.Tech 394 1519
5 MECH UG B.Tech 460 1588
6 Sci & Hum UG B.Tech 633 2467
7 AI & DS UG B.Tech 187 650
Total 3484 13576

Library Committee


Sl.No Name Of The Committee Member Designation Profession
1 Dr. N. Gobu Principal Chairperson
2 Dr. M. Karunakaran Associate Professor/Mech Member (Senior)
3 Mr. K. Ramanan Senior Librarian Sr. Librarian
4 Mr. Kalaiarasan Assistant Librarian Asst. Librarian
5 Mr. V. Gunalan Assistant Professor/CSE Member
6 Mrs. R. Ponni Assistant Professor/ECE Member
7 Mr. Lakshmanan Assistant Professor/Phy Member
8 Mr. A. Dhyanathi Assistant Professor/EEE Member

10. Students Activity Body


Extra-Curricular Committee


Sl.No Name Of The Committee Member Designation Category
1 Dr. M. Satheesh Muthuvel Associate Professor/Mech Coordinator
2 Mr. V. Gunalan Assistant Professor/CSE Member
3 Dr. R. Rajesh Assistant Professor/H&S Member
4 Mr. R. Jayavel Assistant Professor/Mech Member
5 Mrs. D. Dhanalakshmi Assistant Professor/ECE Member
6 Mr. M. Iyyappan Assistant Professor/EEE Member

Cultural activities The fine arts club is conducting functions in the college.
Regular competitions for cultural activities like dance, skit, mime, singing, quiz, Adzap, painting, photography and others are conducted. Students are encouraged to take part in intercollegiate cultural festivals and TV programs.
Sports activities The department of Physical Education encourages regular practice of sports activities. Separate bus facilities are provided for day scholars for after college hours practice sessions.
The regular sports features include annual sports meet, Sairam Trophy apart from enabling students to participate in intercollegiate and invitation tournaments.
Literary activities The Literary Club is functioning in the college. Competitions like elocution, debate, etc., are conducted regularly.
Students are motivated to participate in literary activities held in other colleges and media. The students are encouraged to study different languages through the foreign languages club.
Technical activities/ Tech Fest Technical clubs exist in each department. Intra departmental/ interdepartmental paper presentations, quiz, project competitions are held.
Students are motivated to participate in Conferences, Symposium, Workshops and others held by other institutions and organizations
Industrial Visits/ Tours A Minimum of 2 Industrial Visits/ Semester/ Class have been arranged for industrial exposure to the students.

Counseling Mentoring


Career Counseling Faculty members act as counselors / mentors to small groups of students to guide them in their curricular/co- curricular activities and in their personal advancement as well.
Medical facilities Available
Student Insurance Available

Faculty List

Sl.No Faculty Unique ID Name of the Staff Designation Date of Joining
Department of Computer Science and Engineering
11-4674108660Mrs.RASEETHA BANUASST PROFESSOR30/8/2018
21-7629408317Mr.BASKARASST PROFESSOR31/12/2019
31-7670785738Mr.GUNALANASST PROFESSOR04-02-2025
41-10554256250Mr.NAKEERANASST PROFESSOR09-02-2021
51-762812801Mr.BABUASST PROFESSOR18/6/2012
61-43464868057Mr.SENTHIL ARASUASSOCIATE PROFESSOR21/8/2017
71-43914474484Mrs.RADJESVARYASSOCIATE PROFESSOR03-12-2025
81-44049159740Mr.RAMKUMARASST PROFESSOR03-10-2025
91-44070643201Mrs.KALAIMATHYASST PROFESSOR01-03-2024
101-44717089624Mrs.PREETHIASST PROFESSOR11-04-2024
111-44727500316Mr.SANTHOSH RAJANASST PROFESSOR13/2/2024
121-44731637232Mrs.MONISHAASST PROFESSOR12-03-2024
131-44825147014Mrs.KALAIVANYASST PROFESSOR03-03-2025
141-44825147158Mrs.ANBUASST PROFESSOR02-05-2025
151-44861657451Mr.RANGARAJANASSOCIATE PROFESSOR20/2/2025
161-44863685512Mr.SIVAPRAKASHASST PROFESSOR17/3/2025
171-44915376262Mr.ANANDHANASST PROFESSOR04-02-2025
181-45084011552Mr.PUNNIYAASST PROFESSOR02-05-2025
191-46950527545Ms.KAVIYAASST PROFESSOR12-01-2025
201-1498916160Mrs.PREMAASST PROFESSOR12-01-2011
Department of Electronics and Communication Engineering
1 1-7468390670 Ms.SURIYA ASSOCIATE PROFESSOR 05-02-2025
2 1-9619948348 Mrs.VIDHYA BHARATHI ASST PROFESSOR 08-01-2025
3 1-11303744583 Mrs.SNEKALATHA ASST PROFESSOR 02-02-2022
4 1-43972572678 Mrs.NANDHINI ASSOCIATE PROFESSOR 01-03-2024
5 1-44743727145 Mrs.PRATHEBA ASST PROFESSOR 08-01-2024
6 1-44826323311 Mrs.PONNI ASST PROFESSOR 02-10-2025
7 1-44826323441 Mrs.HARI PRIYA ASSOCIATE PROFESSOR 17/3/2025
8 1-44861347181 Mr.MURUGAN ASST PROFESSOR 24/3/2025
9 1-44861657245 Mrs.PRASANNIYA ASST PROFESSOR 26/3/2025
Department of Electrical and Electronics Engineering
1 1-3601672927 Mr.DAYANITHI ASST PROFESSOR 04-01-2016
2 1-43465086051 Mr.SUGAVANAM PROFESSOR 17/1/2022
3 1-44826323801 Mrs.VALLI ASST PROFESSOR 24/3/2025
4 1-44915376270 Mrs.SUGANYA ASST PROFESSOR 05-02-2025
5 1-1499018465 Mr.VIKNESH ASST PROFESSOR 15/2/2012
6 1-7469005034 Mr.IYYAPPAN ASST PROFESSOR 01-11-2021
Department of Mechanical Engineering
11-9499031618Mr.JAYAVELASST PROFESSOR03-03-2021
21-9856146721Mr.GOBUPROFESSOR17/1/2022
31-43498916981Mr.SATHEESH MUTHUVELASSOCIATE PROFESSOR18/1/2022
41-43979972128Mr.KARUNAKARANASSOCIATE PROFESSOR18/1/2022
51-44876134775Mr.MANIKANDANASST PROFESSOR10-05-2016
61-44861657368Mr.RAJASEKARASSOCIATE PROFESSOR18/2/2025
Department of MBA
1 1-46911164987 RAJU ASST PROFESSOR 12-01-2025
2 1-46927249435 SOWMIYA PROFESSOR 12-01-2025
3 1-46927250613 MANGAYARKARASI ASST PROFESSOR 12-01-2025
Department of Science and Humanities
11-11303073711Mrs.MALARCHELVIASST PROFESSOR01-07-2022
21-11303744423Mrs.JAYABHARATHIASST PROFESSOR17/1/2022
31-11318757160Mr.SATHISHASST PROFESSOR03-09-2022
41-43482548251Mr.DHINESHKUMARASST PROFESSOR07-01-2025
51-44047260877Mr.KALAIYARASANPROFESSOR18/1/2022
61-44826323961Mr.GAVASKARASST PROFESSOR03-05-2025
71-44872354774Mr.RAJESHASSOCIATE PROFESSOR04-02-2025
81-44924534202Ms.LOURDU ANCI FLORAASST PROFESSOR16/6/2025
91-45030284012Ms.ANANTHIASSOCIATE PROFESSOR07-09-2025
101-45330778242Mr.KARMUGILANASST PROFESSOR08-11-2025
111-45330778250Mr.BALAJIASSOCIATE PROFESSOR07-07-2025
121-45819057872Mr.LAKSHMANANASST PROFESSOR05-05-2025
131-45826387752Mrs.GNANAVALLIASST PROFESSOR25/8/2025
141-47128248893Mrs.SASIKALAASSOCIATE PROFESSOR10-01-2025
151-7469526094Mr.ANANDARAJASST PROFESSOR04-02-2019
161-44741138131Mrs.SOWMYAASST PROFESSOR07-01-2024


LoA and subsequent EoA till the current Academic Year- AICTE Approvals from start of the institution to till date is given at the end also.

Accounted audited statement for the last three years

2023-24: https://sgcet.org/engineering/images/pdf/EOA-Report%202023-24.PDF

2022-23: https://sgcet.org/engineering/images/pdf/EOA%20Report%202022-23.PDF

2021-22: https://sgcet.org/engineering/images/pdf/EOA%20Report%202021-22.PDF


Best Practices adopted, if any

Some best practices followed at our Institution to improve values and qualities are listed below.

1. The course coordinator system has been continued.

2. Conduct of subject based Seminars and workshops have been continued.

3. Involvement of students in various committees.

4. Practice of conducting Guest lectures, Industrial visits and Industrial training has been enhanced.

5. The functioning of Research groups to promote better quality research has been strengthened.

6. Certification programs as well as technology training is focused by various departments.

7. Continuous inputs from all stakeholders are being implemented to improve the curriculum on regular basis.

8. Additional Training on communication skills and soft skills is further increased as per the market demand.

9. Research aptitude among the students is inculcated through project implementations.

10. An Advisory Committee has been formulated for every department with suitable external members.

11. Institute has signed some MOUs and established collaborations with reputed Organizations and institutions.

12. Participation of students in Sports & NSS activities as well as cultural events is considered as mandatory.